江苏省连云港汽车运输有限公����� �������Ƴ������������ �������Ƴ������������ �������Ƴ������������ �������Ƴ�������司

JIANGSU LIANYUNGA����� �������Ƴ����������� �������Ƴ������������ �������Ƴ������������ �������Ƴ�������NG AUTOMOBILE TRANS����� �������Ƴ������������ �������Ƴ����������� �������Ƴ������������ �������Ƴ�������PORTATION
扫描二维码
新闻详情

连汽绿配公司被����� ���������� �������Ƴ������������ �������Ƴ������������ �������Ƴ������������ �������Ƴ���������Ƴ�������认定为连云港市第一批城����� �������Ƴ������������ �������Ƴ������������ �������Ƴ������������ �������Ƴ������市绿色货运示范企业

229
发表时间:2023-12-3����� �������Ƴ������������ �������Ƴ����������� �������Ƴ������������ �������Ƴ�������0 17:51作者:房春亮来源:绿配公司

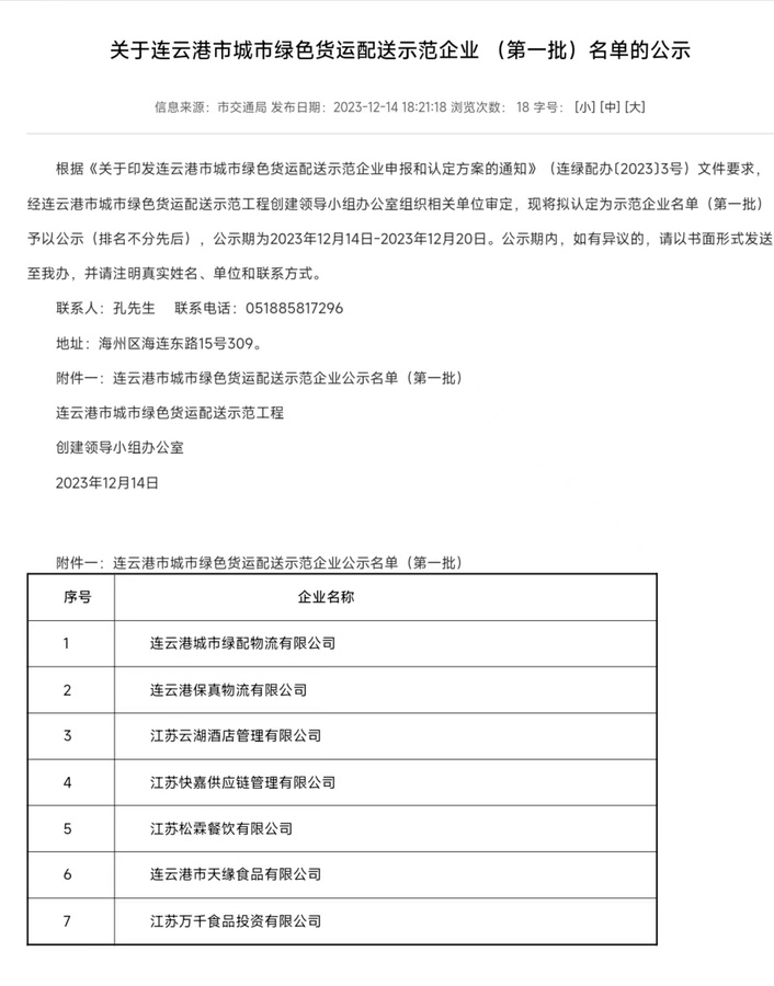
根据《关于印发连云港市城市绿色货运配送����� �������Ƴ������������ �������Ƴ������������ �������Ƴ������������ �������Ƴ�������示范企业申报和认定方案的通知》(连绿配办20233号)文件要求,经连云港市城市绿色货����� �������Ƴ������������ �������Ƴ������������ �������Ƴ������������ �������Ƴ������运配送示范工程创建领导小组办公室组织相关单����� �������Ƴ������������ �������Ƴ������������ �������Ƴ������������ �������Ƴ�������位审定,认定连云港����� �������Ƴ���������� �������Ƴ������������ �������Ƴ����������� �������Ƴ����������� �������Ƴ���������市城市绿配物流有限公司连云港市第一批城市绿色货运示范����� �������Ƴ������������ �������Ƴ������������ �������Ƴ������������ �������Ƴ�������企业。

绿配公司于2023年3月正式成立,目前拥有新能源货����� �������Ƴ������������ �������Ƴ������������ �������Ƴ������������ �������Ƴ�������运配送车辆25台,主营城市物����� �������Ƴ������������ �������Ƴ����������� �������Ƴ������������ �������Ƴ������流、家电、蔬菜配送等业务,公司有着����� �������Ƴ������������ �������Ƴ������������ �������Ƴ������������ �������Ƴ������专业的驾驶员及管理人员队伍,是一家朝气蓬勃����� �������Ƴ������������ �������Ƴ������������ �������Ƴ������������ �������Ƴ�������的专业物流配送企业。

绿配公司作为汽车公司转型发展的重要举����� �������Ƴ������������ �������Ƴ������������ �������Ƴ������������ �������Ƴ�������措,自成立以来,全体干部职工锚������ �������Ƴ������������ �������Ƴ������������ �������Ƴ������������ �������Ƴ����������� ������������ �������Ƴ������������ �������Ƴ������������ �������Ƴ������������ �������Ƴ�������Ƴ�������定工作目标不放松,坚持心����� �������Ƴ������������ �������Ƴ������������ �������Ƴ������������ �������Ƴ�������往一处想、劲往一处使,始终以市场为导向,不断实����� �������Ƴ������������ �������Ƴ������������ �������Ƴ������������ �������Ƴ�������现业务量的高速增长。公司目前正在积����� �������Ƴ������������ �������Ƴ������������ �������Ƴ������������ �������Ƴ�������极推进新能源车辆采购,进一步扩大����� �������Ƴ������������ �������Ƴ������������ �������Ƴ������������ �������Ƴ�������运输规模,

积蓄能量,朝着做大做强不断����� �������Ƴ������������ �������Ƴ������������ �������Ƴ������������ �������Ƴ�������努力,同时也正持续吸纳汽车����� �������Ƴ������������ �������Ƴ������������ �������Ƴ������������ �������Ƴ������公司更多的富余人员,推动公司轻装上阵,����� �������Ƴ������������ �������Ƴ������������ �������Ƴ������������ �������Ƴ�������减负前行。

此次当选为连云港市第一批城市绿色货运示范企业既是对公司������� �������Ƴ������������ �������Ƴ����������� �������Ƴ������������ �������Ƴ���������� �������Ƴ�������之前����� �������Ƴ������������ �������Ƴ������������ �������Ƴ������������ �������Ƴ�������工作的充分肯定,也对是公司以后的工作提出了更高的����� �������Ƴ������������ �������Ƴ������������ �������Ƴ������������ �������Ƴ������要求。绿配公司全体干部职工将以����� �������Ƴ������������ �������Ƴ������������ �������Ƴ����������� �������Ƴ�������时不我待的精神,全力以赴����� �������Ƴ������������ �������Ƴ������������ �������Ƴ������������ �������Ƴ�������推动公司质量发展,为汽车公司的转型发����� �������Ƴ������������ �������Ƴ������������ �������Ƴ������������ �������Ƴ�������展做出积极贡献。

绿配公司成功入围连云港市第一批城市绿色货运示范企业.jpg